Image Modal
快捷导航 中考政策指南 2024热门中考资讯 中考成绩查询 历年中考分数线 中考志愿填报 各地中考大事记 中考真题及答案大全 历年中考作文大全 返回首页
您现在的位置:中考 > 初中资源库 > 中考真题 > 中考地理真题 > 正文

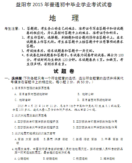
2015益阳中考地理试题公布(图片版)

来源:学科网 作者:中考小编 2015-06-22 17:30:03

中考真题

免费领资料

   欢迎使用手机、平板等移动设备访问中考网,2025中考一路陪伴同行!>>点击查看

  • 欢迎扫描二维码
    关注中考网微信
    ID:zhongkao_com

  • 欢迎扫描二维码
    关注高考网微信
    ID:www_gaokao_com

  • 欢迎微信扫码
    关注初三学习社
    中考网官方服务号

热点专题

  • 2024年全国各省市中考作文题目汇总
  • 2024中考真题答案专题
  • 2024中考查分时间专题

[2024中考]2024中考分数线专题

[2024中考]2024中考逐梦前行 未来可期!

中考报考

中考报名时间

中考查分时间

中考志愿填报

各省分数线

中考体育考试

中考中招考试

中考备考

中考答题技巧

中考考前心理

中考考前饮食

中考家长必读

中考提分策略

重点高中

北京重点中学

上海重点中学

广州重点中学

深圳重点中学

天津重点中学

成都重点中学

试题资料

中考压轴题

中考模拟题

各科练习题

单元测试题

初中期中试题

初中期末试题

中考大事记

北京中考大事记

天津中考大事记

重庆中考大事记

西安中考大事记

沈阳中考大事记

济南中考大事记

知识点

初中数学知识点

初中物理知识点

初中化学知识点

初中英语知识点

初中语文知识点

中考满分作文

初中资源

初中语文

初中数学

初中英语

初中物理

初中化学

中学百科